Thumbnail

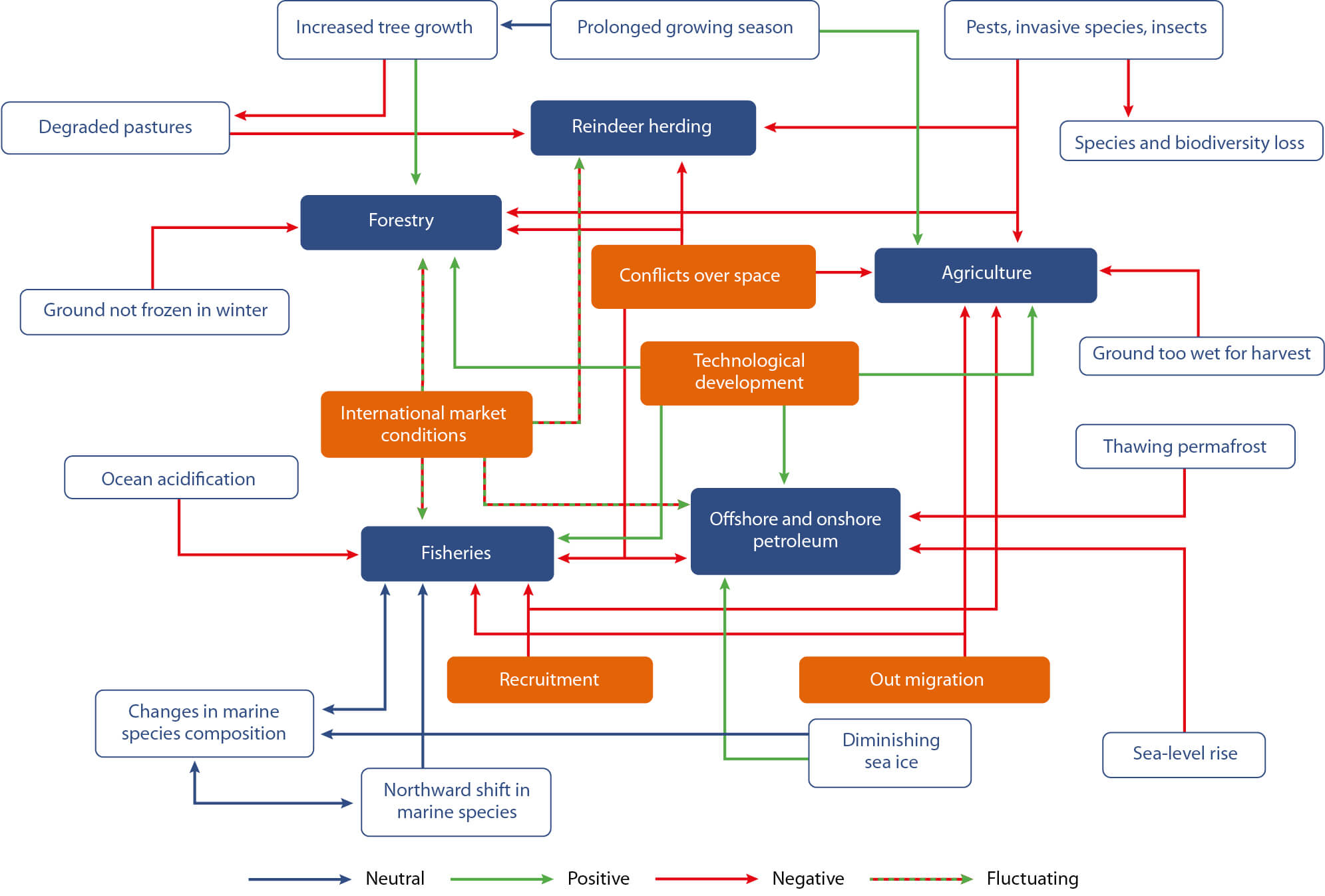
Figure 9.1 Interacting factors and cumulative effects on society from biophysical and socio-economic impacts. Interacting socio-economic drivers of change (orange boxes), effects of climate change impacts on natural systems (white boxes) and the cumulative impacts on a selection of key industries/sectors (blue boxes). This graphic shows examples of the different impacts and drivers of change and is by no means exhaustive. The purpose of the graphic is to illustrate the complexities, and interactions of cumulative effects (Halvor Dannevig).

2 Files

Name
Kind
Size
Language
Status
Modified
Options
AI
133KB
English
Active
01.01.70 00:00
Download
JPG
170KB
English
Active
01.01.70 00:00
Download

Meta Data

Publication:

Adaptation Actions for a Changing Arctic: Perspectives from the Barents Area.

Page number:

225

Type:

Schematic

Caption:

Figure 9.1 Interacting factors and cumulative effects on society from biophysical and socio-economic impacts. Interacting socio-economic drivers of change (orange boxes), effects of climate change impacts on natural systems (white boxes) and the cumulative impacts on a selection of key industries/sectors (blue boxes). This graphic shows examples of the different impacts and drivers of change and is by no means exhaustive. The purpose of the graphic is to illustrate the complexities, and interactions of cumulative effects (Halvor Dannevig).

Additional info:

Complexity and interactions of cumulative effects

Copyright:

Arctic Monitoring and Assessment Programme (AMAP), 2017

Sources:

Halvor Dannevig

Cartographer / Designer:

Burnthebook.co.uk