Thumbnail

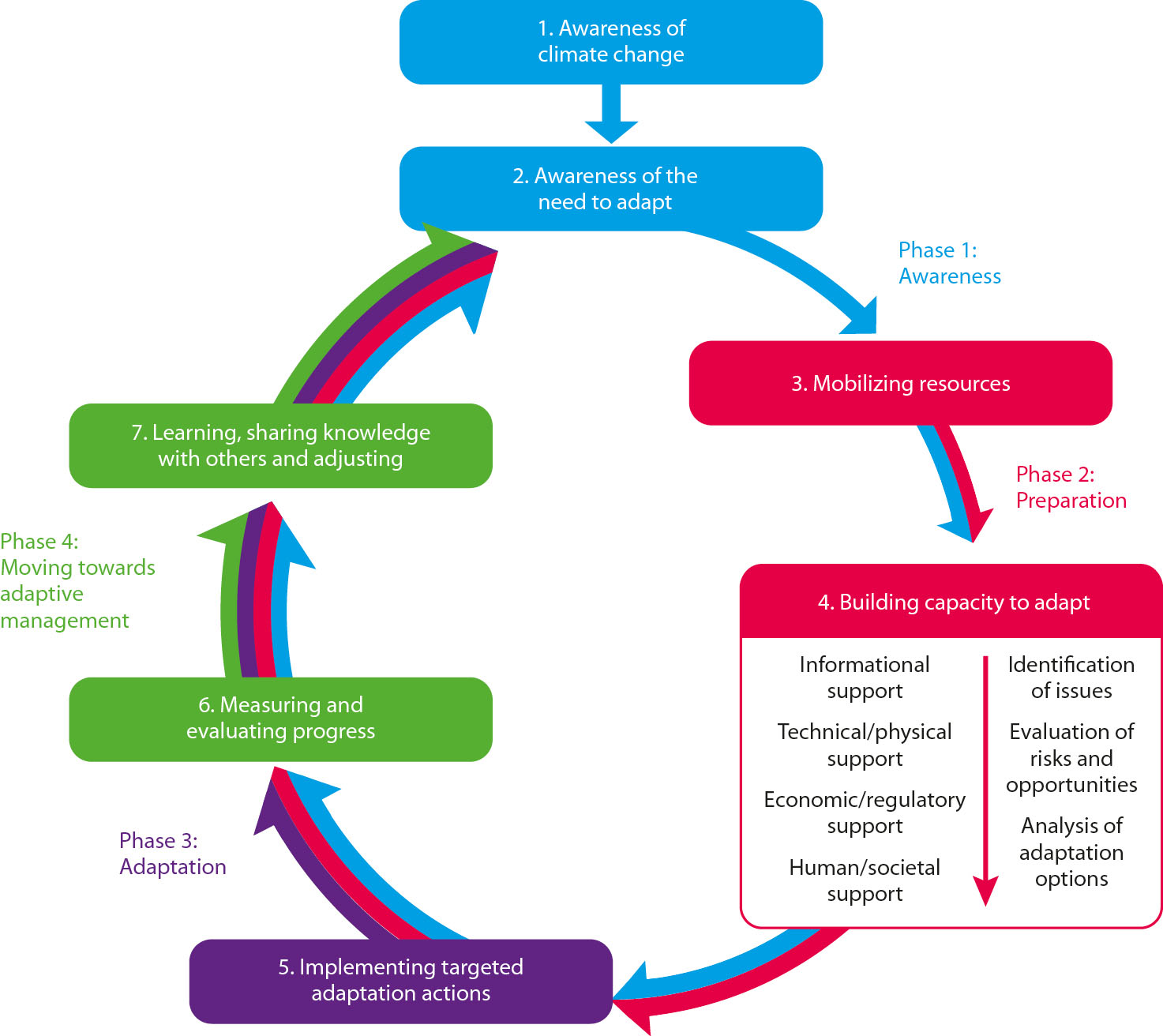
Figure 7.2 Stages and steps in the adaptation process (Eyzaguirre and Warren, 2014). The adaptation process involves deepening levels of engagement (phases), as well as actions that can be taken in support of decision-making (the numbered steps). While illustrated here in a sequential manner, organizations may take different pathways as they move through these phases and steps. This graphic was compiled by integrating common elements of different adaptation planning frameworks.

2 Files

Name
Kind
Size
Language
Status
Modified
Options
AI
128KB
English
Active
01.01.70 00:00
Download
JPG
231KB
English
Active
01.01.70 00:00
Download

Meta Data

Publication:

Adaptation Actions for a Changing Arctic: Perspectives from the Bering-Chukchi-Beaufort Region

Page number:

179

Type:

Schematic

Caption:

Figure 7.2 Stages and steps in the adaptation process (Eyzaguirre and Warren, 2014). The adaptation process involves deepening levels of engagement (phases), as well as actions that can be taken in support of decision-making (the numbered steps). While illustrated here in a sequential manner, organizations may take different pathways as they move through these phases and steps. This graphic was compiled by integrating common elements of different adaptation planning frameworks.

Additional info:

Steps and phases in an adaptation process.

Copyright:

Arctic Monitoring and Assessment Programme (AMAP), 2017

Cartographer / Designer:

Burnthebook.co.uk